“含金量”十足!济南公布第二批惠企政策“免申即享”清单

“含金量”十足!济南公布第二批惠企政策“免申即享”清单

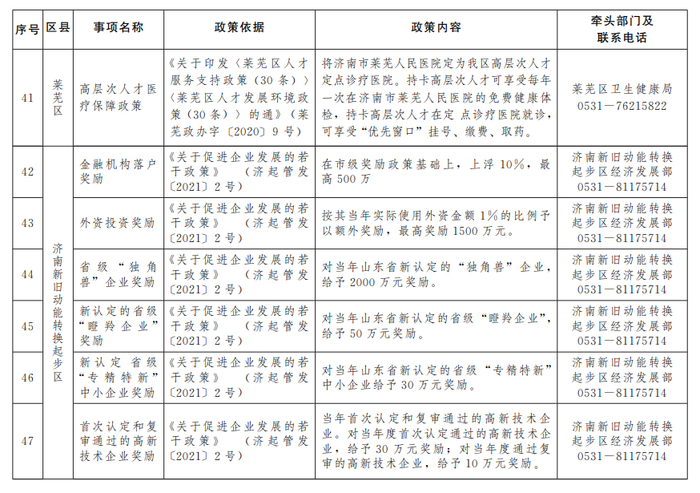
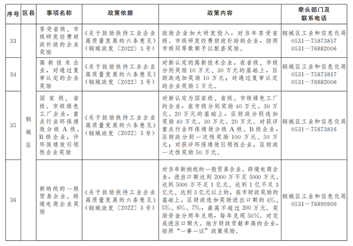
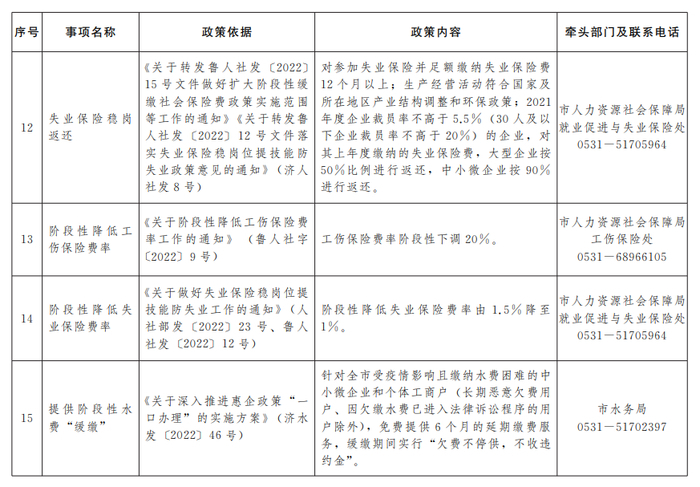
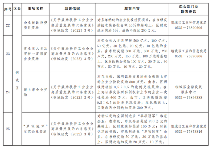
  本报10月31日讯 (记者 卢震 张茜) 为持续优化营商环境,进一步激发市场主体活力,不断提升惠企政策“一口办理”工作水平和服务便利度,近日,市政府办公厅公布了《济南市惠企政策“免申即享”清单(第二批)》。其中,市级清单包括16项“免申即享”事项,区县级清单包括68项“免申即享”事项。

“含金量”十足!济南公布第二批惠企政策“免申即享”清单

“含金量”十足!济南公布第二批惠企政策“免申即享”清单

“含金量”十足!济南公布第二批惠企政策“免申即享”清单

“含金量”十足!济南公布第二批惠企政策“免申即享”清单

“含金量”十足!济南公布第二批惠企政策“免申即享”清单

  第二批惠企政策“免申即享”清单“含金量”十足,涉及多项奖励、补贴、费率降低等利好政策。比如,市级清单中包括培育智能制造服务平台(机构),每年认定一批市级智能制造优秀系统解决方案供应商,一次性给予100万元奖励;对每获得1个新能源汽车整车产品公告,给予100万元奖励,单个企业年度奖励不超过10个公告车型;对新晋升为省级、国家级农业龙头企业的,分别给予50万元、100万元一次性晋升奖励;评为国家级、省级两业联动示范企业的,分别给予50万元、30万元一次性补助;工伤保险费率阶段性下调20%等。

“含金量”十足!济南公布第二批惠企政策“免申即享”清单

“含金量”十足!济南公布第二批惠企政策“免申即享”清单

“含金量”十足!济南公布第二批惠企政策“免申即享”清单

“含金量”十足!济南公布第二批惠企政策“免申即享”清单

“含金量”十足!济南公布第二批惠企政策“免申即享”清单

“含金量”十足!济南公布第二批惠企政策“免申即享”清单

“含金量”十足!济南公布第二批惠企政策“免申即享”清单

“含金量”十足!济南公布第二批惠企政策“免申即享”清单

“含金量”十足!济南公布第二批惠企政策“免申即享”清单

“含金量”十足!济南公布第二批惠企政策“免申即享”清单

“含金量”十足!济南公布第二批惠企政策“免申即享”清单

“含金量”十足!济南公布第二批惠企政策“免申即享”清单

“含金量”十足!济南公布第二批惠企政策“免申即享”清单

“含金量”十足!济南公布第二批惠企政策“免申即享”清单

“含金量”十足!济南公布第二批惠企政策“免申即享”清单

“含金量”十足!济南公布第二批惠企政策“免申即享”清单

  同时,区县级清单同样涉及各类奖励、补助。比如,历下区对新获批国家级、省级工程(技术)研究中心、企业技术中心、服务业创新中心等研发机构的企业,分别给予50万元、30万元一次性奖励;济南高新区对省级以上(含省级)主管部门新认定的“独角兽”企业,给予最高1000万元奖励;钢城区对现有企业进出口额达到1000万元且增幅20%以上的企业,给予当年增量部分5‰的奖励,最高不超过200万元;济南新旧动能转换起步区对新认定的国家级科技企业孵化器,分别给予最高100万元奖励等。